陕西银保监局连开15张罚单:平安财险、太平洋财险、渤海银行合计被罚192万
人保财险有2家分支机构被罚,渤海银行被罚60万元。
日前,银保监会公布了陕西银保监局开出的15张罚单,合计罚款192万元。据柒财经旗下互联网金融新闻中心了解,其中12张罚单被处罚的对象为保险公司及相关责任人,其余3张罚单分别给了1家银行和1家信托机构。
在被处罚的12张罚单中,有8张处罚的原因为未按照规定使用经批准的保险条款、保险费率,另外2张与销售人员信息记录不真实、委托未取得本机构执业证书的人员从事保险销售活动有关,作出处罚决定日期均为11月22日。
互联网金融新闻中心梳理发现,平安财险合计收到2张罚单,国任财险2张,太平洋财险(也称“太保财险”)2张,人保财险4张,中国人保健康2张。其中,人保财险有2家分支机构被罚。
具体来看,中国平安(601318)财产保险股份有限公司(以下简称“平安财险”)陕西分公司因存在未按照规定使用经批准的保险条款、保险费率,被陕西银保监局处以10万元罚款,责任人被警告并罚1万元。


同时,赵益军对太平洋财险西安中心支公司未按照规定使用经批准的保险条款、保险费率的行为负管理责任,依据《中华人民共和国保险法》第一百七十一条,被陕西银保监局处以警告并罚款4万元的处罚。
互联网金融新闻中心了解到,国任财产保险股份有限公司(以下简称“国任财险”)西安中心支公司、人保财险也均因为未按照规定使用经批准的保险条款、保险费率在同一日遭到处罚,行政处罚依据均为《中华人民共和国保险法》第一百七十条。
其中,国任财险西安中心支公司被罚款30万元,责任人王云涛被警告并罚款5万元。而中国人民财产保险股份有限公司(以下简称“人保财险”)延川支公司、咸阳市分公司也分别被罚款30万元、10万元,2名责任人分别被警告并处罚5万元与1万元。


资料显示,《中华人民共和国保险法》第一百七十条的主要内容如下:违反本法规定,有下列行为之一的,由保险监督管理机构责令改正,处10万元以上50万元以下的罚款;情节严重的,可以限制其业务范围、责令停止接受新业务或者吊销业务许可证。
一是编制或者提供虚假的报告、报表、文件、资料的;二是拒绝或者妨碍依法监督检查的;三是未按照规定使用经批准或者备案的保险条款、保险费率的。
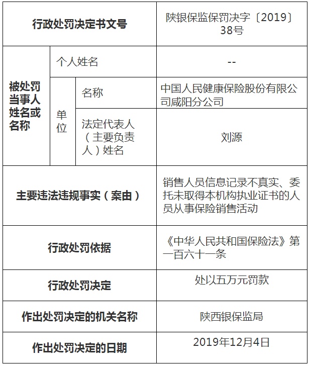
除了前述因“保险条款、保险费率”相关问题被处罚的保险机构,中国人保(601319,股吧)健康还因销售人员信息记录不真实、委托未取得本机构执业证书的人员从事保险销售活动而被处罚5万元,责任人穆玉龙被警告并罚款1万元,作出处罚决定日期为12月4日。
此外,渤海银行也在同一日“吃”到2张罚单,长安信托也被罚20万元。互联网金融新闻中心发现,渤海银行西安分行2张罚单的缘由分别为“违规开展理财投资业务、严重违反审慎经营规则”与“贷款资金违规挪用、严重违反审慎经营规则”。


根据陕西银保监局公布的行政处罚信息公开表,依据《中华人民共和国银行业监督管理法》第四十六条,陕西银保监局对渤海银行西安分行分别罚款35万元与25万元,合计罚款60万元。
数据显示,今年以来,渤海银行已遭到银监系统处罚的金额已达上千万元。与此同时,该行还有多名员工被禁止从事银行业工作。今年1月,渤海银行德阳支行被处以90万元的罚款,该支行2名相关负责人被终身禁业。
而长安国际信托股份有限公司(以下简称“长安信托”)因瞒报案件信息,依据《中华人民共和国银行业监督管理法》第四十六条,被陕西银保监局处以20万元的罚款,作出处罚决定日期为2019年11月25日。
来源:互联网金融新闻中心
声明:文章不构成投资建议,转载请注明出处。
分享到微博











